一、项目编号:CSFC20250251
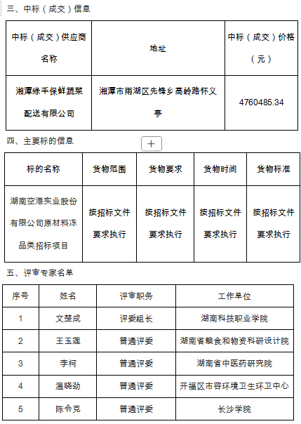
二、项目名称:湖南空港实业股份有限公司原材料冻品类招标项目


七、资格审查不通过的投标供应商名称、原因和依据
无
八、公告期限
本公告期限为1个工作日。
九、其他补充事宜
无
十、凡对本次公告内容提出询问,请按以下方式联系
招标人:湖南空港实业股份有限公司
地 址:湖南省长沙县机场大道307号
联系人:林女士
联系电话:0731-84797565
招标代理机构名称:湖南三湘工程管理有限公司
地址:长沙市雨花区湘府东路华盛世纪新城25栋2楼
联系人:罗成、黄昊文、黎添媛
联 系方式:0731-85135397
来源:湖南空港实业股份有限公司
编辑:客服中心值班
时刻新闻